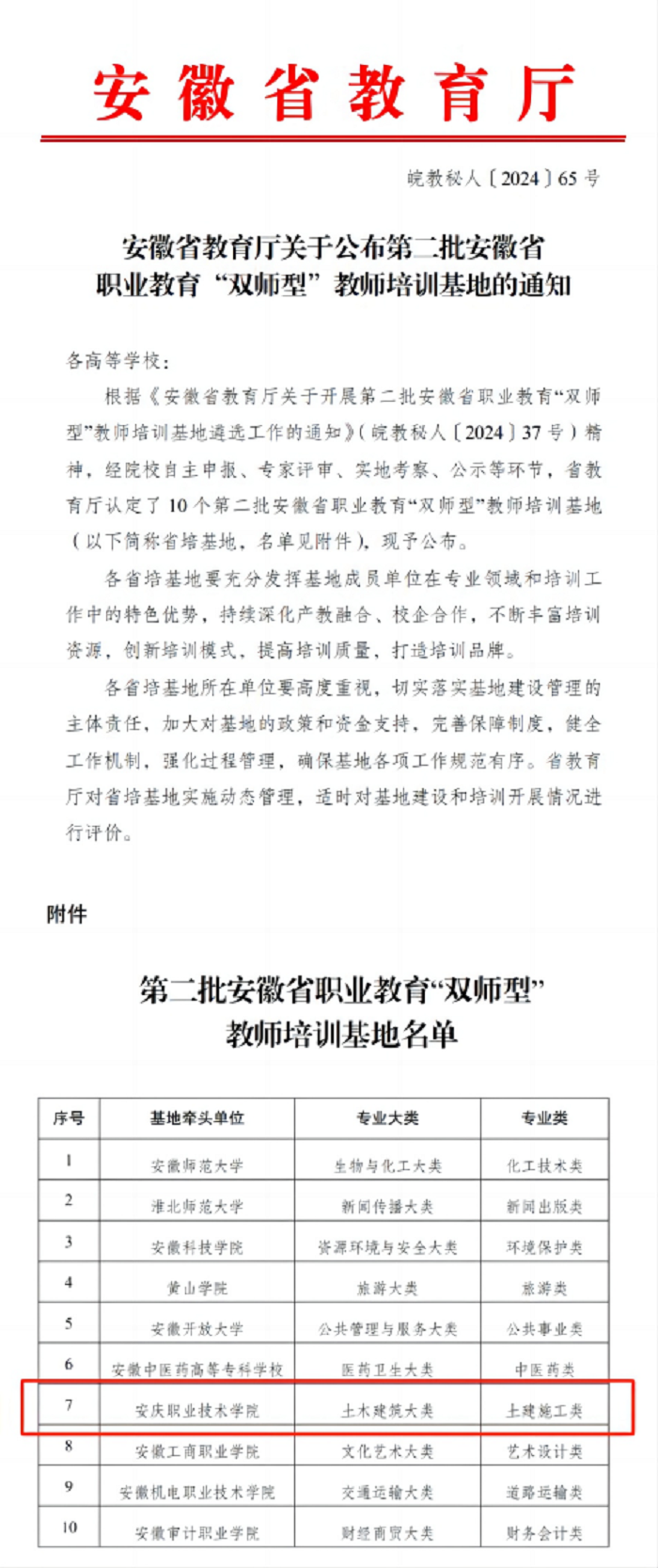
7月2日,安徽省教育厅正式发布《关于公布第二批安徽省职业教育“双师型”教师培训基地的通知》(皖教秘人[【2024】65号),beat365成功获批第二批安徽省职业教育“双师型”教师培训基地,支撑专业为土木建筑大类。

本次成功入选是对beat365承担高等职业院校“双师型”教师培训能力和办学水平的充分肯定,也为beat365“双高”建设和培训项目的开展奠定坚实基础。学校将以省高等职业院校“双师型”教师培训基地建设为契机,持续深化校企合作、产教融合等协同育人模式,充分发挥基地成员单位在专业领域和培训工作中的特色优势,赋能教师教育教学能力提升,提高社会服务能力,打造培训品牌,为服务安徽职业教育和地方经济社会高质量发展贡献力量。(文/图:胡强圣 审核:陈月萍)

